欢迎来到盛州投资控股集团网站! 今天是:
网站首页 走进盛州 资讯中心 业务架构 权属公司 党建建设 招贤纳士 联系我们
信息发布
 通知公告
 招标信息
 中标信息
要闻速递
普通文章 盐都区驾验服务中心项目楼宇亮化
普通文章 冈中智能终端产业园4号、7号、8号
普通文章 盐都区政府新增分布式光伏项目设
普通文章 盐都区政府新增分布式光伏项目设
普通文章 冈中智能终端产业园8号厂房一层改
普通文章 城西南物流园区光伏长廊零碳大楼
普通文章 飞亚机床地块土壤调查服务项目 中
普通文章 星宇科技地块土壤调查服务项目 中
 
您现在的位置: 盛州投资控股集团 >> 资讯中心 >> 信息发布 >> 中标信息 >> 正文
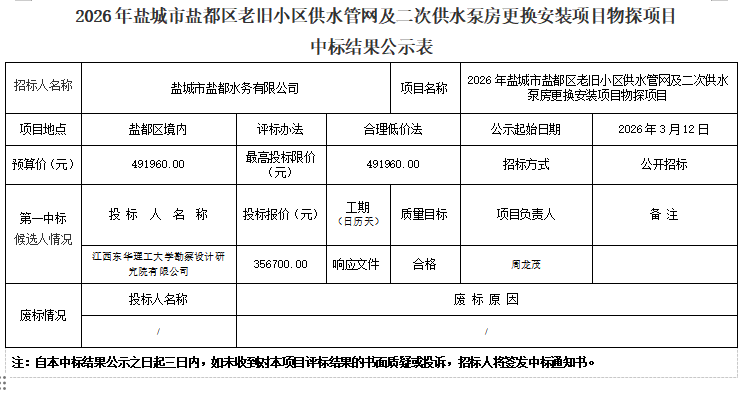
2026年盐城市盐都区老旧小区供水管网及二次供水泵房更换安装项目物探项目 中标结果公示
来源:本站原创 作者:佚名 发布时间:2026-3-12

98fd2043-c540-4cd6-a4bd-51adc155a2f2.png

常用链接 > 盐城市人民政府    盐城市盐都区人民政府   盛州投资控股集团有限公司
地 址:盐城市新都西路39号23楼 电话:0515-88801575 邮箱:szjtzhb@sohu.com 苏ICP备2023041110号 盛州投资控股集团有限公司 版权所有